控制药耗一直是新医改的重点,药品耗材零加成、药品“两票制”等政策都削减了医院“做大处方”的动力。但由于多年来临床有一定程度的路径依赖,并且在按项目付费下科室无论使用什么药品耗材,都被视为“平进平出”,临床用药用耗的导向仍停留在做好“住院次均药品费用增幅”、“住院次均费用增幅”等国考指标上,整体管控药耗的意识较淡。
DRG和DIP实施后,病组医保支付标准固定,同病组中患者使用的药品和耗材都是成本,如果由于药耗使用过多导致患者医疗总费用超过支付标准,就会产生亏损。为了避免这种情况,医院产生了强控费动力,一项研究在五个DRG试点城市调查了200名医院工作人员的结果表明,DRG实施后,医院开始限制高值药品和耗材的使用、减少药物使用天数、并且用仿制药替代原研药的情况显著上升。

图 DRG改革前后医院药品耗材使用情况示意图
一
药品管理措施
1.遴选高性价比的药品入院
随着药品从“收入中心”转为“成本中心”,医院药事委员会在遴选药品入院时除了临床需求、药品品种合理性,开始更加关注药品的药物经济学证据和临床综合评价结果。为充分考虑药品入院对医保支付的影响,降低因药品性价低带来的超支风险,部分医院的药事委员会纳入了医保工作人员。这一点在日本的经验上也得到了验证,日本推行的DPC/PDPS(Diagnosis Procedure Combination Per-Diem Payment System)是指诊断程序分组/按日付费系统,与DRG最大的不同是其不是按照每一个个案来支付,而是按照个案的住院日来支付。由于DPC打包支付对每个手术都设定了封顶价,这推动了日本DPC住院药品的仿制药替代,2005年日本的仿制药替代率还只有32.5%,而在2020年仿制药替代率已经达到了84.4%。尽管国内没有“仿制药替代率”指标的监测,但可以通过2021年“集采未中选原研药使用情况变化——集采推动仿制药替代”新闻发布会上的披露的数据粗略估计,新闻显示9个集采品种在集采前原研药的采购量占比为28.9%,即仿制药的市场份额在70%左右,和日本的数据相比,国内还有较大的仿制药替代空间。结合“一品双规”等考虑,未来医院在选择入院品种上必定会更加看重价格,转向使用价格更低的仿制药。
2.联动集采和国谈药落地政策
鼓励临床使用国家集采药品是政策要求,也是DRG改革下医院管控药品费用的重要手段。从2019年9月至2023年7月,国家已经组织了八批药品集中采购,每一批集中采购都由医院上报药品使用量,药品中标后医院执行上报使用量要求。国家集中采购的药品通过“以量换价,量价挂钩”,中选药品降价均在50%左右,并且中选药品为通过仿制药一致性评价的药品或者进口原研药,有质量保证,医生从患者病情实际需求出发,为患者处方集采药品可以减轻医院用药成本负担。与国家集采药品相关的病组,支付标准是根据集采前的历史费用确定,而实际医院使用的是集采降价后的药品,可以认为医院会获得一笔额外的集采奖励金额,许多医院也感受到了集采后带来的“DRG返利”。
随着医保药品目录调整周期变为一年一调,一些创新药品通过国家谈判的方式快速进入医保目录,各医院在支付方式改革中兼顾国谈药品落地也积累了一些经验。主要方案之一是通过“双通道”机制满足患者需求,从而解决由于医院的准入流程较慢,部分药品“进院难”的问题。但医院也需要预防由于“双通道”费用归集带来意料之外的问题,例如部分地区未将“双通道”处方的费用计入患者住院总费用,导致医院涉及“双通道”药物治疗病组低倍率病例占比异常高,病组费用严重失真,甚至影响到地区相关病组的支付标准调整,掣肘医院对该病组患者的正常治疗。除此之外,由于创新药品在临床使用中需要时间推广,而国谈药品在谈判后价格仍然较高,使用后容易产生病例超支,医生倾向于开具保守的常用治疗药物,而不愿意处方创新药品,如果DRG超支与绩效挂钩的话,医生更是缺乏使用愿意。为了激励医生使用国谈药品,有地方对国谈药品的使用采取特殊支付,例如湘西自治州规定“使用新增国家谈判药品费用占该病例医疗总费用10%(含)以上的病例可以进行费用极端异常单议”,河南开封、安徽铜陵则规定对国家谈判药品支付时单独计算点数。
3.点评中增加医保支付内容
专项处方点评是医院根据药事管理和药物临床应用管理的现状和存在的问题,对特定的药物或特定疾病的药物(如国家基本药物、血液制品、中药注射剂、肠外营养制剂、抗菌药物、辅助治疗药物、激素等临床使用及超说明书用药、肿瘤患者和围手术期用药等)使用情况进行的处方点评。根据2010年原卫生部印发的《医院处方点评管理规范(试行)》,三级以上医院应该逐步建立健全专项处方点评制度。由于控制药品费用是DRG改革下医院的重要管理目标,而医保部门在药品合理使用方面缺乏专业经验,因此许多医院积极开展药学联动,在药剂师进行专项处方点评时增加医保目录限制范围相关内容,同时寻找更具性价比的药品替代。某三甲医院药剂科对医保用药替代使用的点评示意如下。

二
耗材管理措施
1.准入中提前介入收费
目前各地区管理部门逐步出台可收费医用耗材目录,例如北京在2021年发布了《部分可收费医用耗材的医疗保险报销政策》。但这些目录所涵盖的耗材范围有限,而医疗技术不断革新,导致一些新医用耗材仍暂时没有收费依据。另一方面,大多数低值耗材随医疗服务项目收费,本身为不可收费耗材,在医院加强DRG病组成本核算和成本控制的背景下,医院急需对这些无法收费的医用耗材加强管理。
一是源头管控,将风险前移,在准入新技术时开展新技术医疗服务项目价格收费申报工作,准备成本测算数据和卫生技术评估结果,推进医用耗材的可收费审批;二是加强院内收费规范,在耗材遴选入院和相关医疗新技术准入之时,医院价格管理部门及时介入,结合耗材用途和技术内涵告知临床科室和相关部门该耗材是否可收费;三是做好不可收费耗材的成本分摊管理,针对耗材用途和特性,“一物一议”,制定成本计入方案,规范使用,形成与临床使用科室、绩效管理部门的共识。例如,广东省某医院针对院内缝线、止血纱费用远超同级医院同DRG组平均耗材费用的情况,医院制定了止血材料和防粘连材料的使用审批制度,控制这类不可收费材料的不规范使用。
2.采购中积极集采议价
截至2023年6月, 国家已经开展了三批高值医用耗材的集中采购工作,给医院降成本带来了很大帮助,比如“FM19 经皮冠状动脉支架植入”病组主要使用的耗材冠状动脉支架集采之后大幅降价,2021年某三甲医院该病组仅因集采降价就结余近千万。因此为了降低医院运营成本,部分医院也借鉴国家集中带量采购的招标模式,对院内使用耗材组织供应公司议价,集中采购。山西省某医院对30个常用外科耗材借鉴国家医疗保障局对高值耗材带量采购的招标模式,组织多公司议价,实施议价降价,最高降价幅度达77%,预计年节约金额1000多万元。
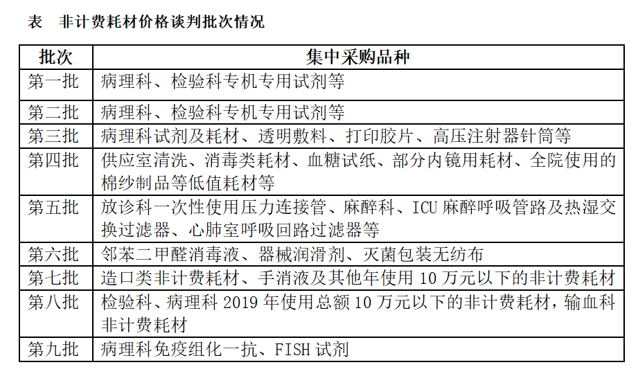
除此之外,尽管单个非计费耗材的价值不高,但用量巨大,且近年来品类增多,在医院成本支出中所占比重呈现上升趋势,引起了医院管理的重视,也是医院开展集中采购的对象。某医院对使用量大的非计费耗材通过医院集中采购谈判降价,在医院医学装备管理委员会下成立非计费医用耗材价格谈判专项工作领导小组及办公室,由院长担任组长,院领导班子成员担任副组长,参与每场价格谈判。医院相关职能科室对在用的耗材采购、出库、收费等大数据进行科学性梳理,最终确立了以在用的检验科、病理科试剂,血糖试纸等其他常用低值耗材为主体的谈判对象,在2020年7月至2020年9月共3个月期间,开展了9批次谈判工作,累计降价1344.1万元。

3.使用中寻找优选替代
医院在梳理本院使用耗材中,可以针对重点使用耗材,结合设备科和临床的意见,寻找有质量保障同时价格更低的替代产品,进一步降低医院成本管控压力。例如,某医院骨科的钢板用量大,金额高,经医院开会讨论后,决定使用统一优质的国产替代进口钢板,降低了DRG超支风险。

声明:以上图文由金豆数据整理自中国医疗保险,仅做行业信息传递、学术交流,如发现有侵犯您知识产权的内容,请与我们取得联系,我们会及时修改或删除。
扫一扫在手机打开当前页面