2025年暑期高峰已经到来
为保障广大游客有一个
安全舒适的旅游环境
织金洞景区将按照
“限量、预约、错峰”的措施
实现常态化实行
实名制分时预约购票入园
特作以下提示
↓↓↓
织金洞景区核定最大承载量为单日入园20000人,当入园游客达到日最大承载量的70%时,景区将会管控部分游客集聚区域并启动应急分流预案,临时关闭景区或暂停入园等措施。
日间 8:00—17:30
夜游 19:00—20:30
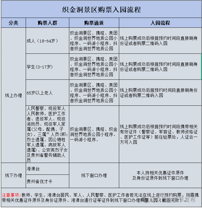
1.游客需至少提前一天在携程、抖音等OTA网站、一码游贵州小程序、织金洞官方微信公众号(gzzjdjq)实名预约购票,景区无线下售票窗口,只设置综合服务窗口,用于处理特殊政策优惠票。
2.门票预约分时段时间为:
日间
8:00—10:00
10:00—12:00
12:00—14:00
14:00—16:00
16:00—17:00
夜游
19:00—20:30
3.线下售票时间为:
日间 8:30—17:00
夜游 8:00—20:30
1.游客需持本人身份证入园,购票证件与所持证件一致。儿童、老人等无二代身份证游客预约后凭短信订单二维码入园。
2.游客如未在购票时段内抵达景区入园,需退票后重新预约购票入园。
3.关注“织金洞景区”微信公众号,点击景区服务,有电子导游、导游导览等语音讲解。

暑假织金洞景区执行旺季门票政策110元/人(不含20元观光车费用和10元安全服务包)。

1.错峰出行、预约出行,文明出行。
2.如需退票,请在预订平台“我的订单”中退订,或拨打相应客服电话。
3.暑期出游请注意行车安全,随时关注道路交通状况。
4.织金大峡谷入园时间为:8:00-18:30。
若想了解更多织金洞景区游览信息,欢迎致电垂询。
景区全国热线:4000520887
景区旅游咨询:0857-7812063
景区线上购票:0857-7812737
景区旅游投诉:0857-7812156
景区应急救援:0857-7749999
织金大峡谷咨询电话:0857-782669
扫一扫在手机打开当前页面