为保障广大游客有一个安全舒适的旅游环境,织金洞景区将于8月26日起调整入园时间,特作以下提示:
一、景区入园时间
8:30—17:00
二、门票分时段预约时间为:
8:30—10:00
10:00—12:00
12:00—14:00
14:00—16:00
16:00—17:00
线下窗口售票时间:
8:30—17:00
三、夜游织金洞暂停营业
因季节调整,自8月26日起将暂停夜游织金洞项目,恢复时间另行通知。白天的织金洞依然奇幻壮美,期待您来探索地下喀斯特王国的魅力!
四、入园提示
1.游客需持本人身份证入园,购票证件与所持证件一致。儿童、老人等无二代身份证游客预约后凭短信订单二维码入园。
2.游客如未在购票时段内抵达景区入园,需退票后重新预约购票入园。
3.关注“织金洞景区”公众号,点击景区服务,有电子导游、导游导览等语音讲解。

五、门票政策
织金洞景区执行旺季门票政策110元/人(不含20元观光车费用和10元安全服务包)。
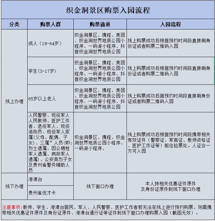
六、优惠政策及购票流程

七、温馨提示
1.错峰出行、预约出行,文明出行。
2.如需退票,请在预订平台“我的订单”中退订,或拨打相应客服电话。
3.出行前请关注官方信息,注意防雨保暖哦。
若想了解更多织金洞景区游览信息,欢迎致电垂询。
景区全国热线:4000520887
景区旅游咨询:0857-7812063
景区线上购票:0857-7812737
景区旅游投诉:0857-7812156
景区应急救援:0857-7749999
贵州织金洞旅游开发有限责任公司
2025年8月23日
扫一扫在手机打开当前页面